Measurement and Misclassification#

This notebook is part of the PyMC port of the Statistical Rethinking 2023 lecture series by Richard McElreath.

Video - Lecture 17 - Measurement and Misclassification# Lecture 17 - Measurement & Misclassification

# Ignore warnings
import warnings

import arviz as az
import numpy as np
import pandas as pd
import pymc as pm
import pytensor.tensor as pt
import statsmodels.formula.api as smf
import utils as utils
import xarray as xr

from matplotlib import pyplot as plt
from matplotlib import style
from scipy import stats as stats

warnings.filterwarnings("ignore")

# Set matplotlib style
STYLE = "statistical-rethinking-2023.mplstyle"
style.use(STYLE)

Probability, Intuition, and Pancakes 🥞#

McElreath poses a re-dressing of the classic Monty Hall Problem. The original problem uses an old gameshow called “Let’s Make a Deal” (hosted by Monty Hall) as the backdrop for a scenario where the correct, optimal strategy for winning a game is given by following the rules of probability theory. What’s interesting about the Monty Hall problem is that the optimal strategy doesn’t align with our intuitions.

In lecure, instead of opening doors to find donkeys or prizes, as was in the case of the Monty Hall problem, we have pancakes that are either burnt or perfectly cooked on either side. The thought experiment goes like this:

  • You have 3 pancakes:

    • One (likely the first one you cooked) is burnt on both sides

    • One (likely the next one cooked, after you’re improving your cooking skills) is burnt on only one side

    • One is cooked perfectly on both sides

  • Say you are given a pancake at random and it is burned on one side

  • What is the probability that the other side is burned?

Most folks would say 1/2, which intuitively feels correct. However, the correct answer is given by Bayes rule:

If we define \(U, D\) as observing upside \(U\) or downsid \(D\) hot being burnt and \(U', D'\) as up or down sides being burnt

\[\begin{split} \begin{align*} p(D' | U') &= \frac{p(U', D')}{p(U')} &\text{Bayes Rule} \\ p(U', D') &= 1/3 &\text{only one out of three pancakes has both sides burnt} \\ p(U') &= (1/3 \times 2/2) + (1/3 \times 1/2) + (1/3 \times 0) = 3/6 = 1/2 &\text{probability of initially observing upside burnt} \\ p(D' | U') &= \frac{1/3}{1/2} = 2/3 \end{align*} \end{split}\]

Avoid being clever#

  • Being clever is unreliable

  • Being clever is opaque

  • You’ll rarely beat the axioms of probability theory

  • Probability allows us to solve complex problems, if we stick to the rules

Measurement Error#

  • Many variables are proxies for what we want to measure (e.g. Descendant elemental confound)

  • It’s common practice to ignore measurement error

    • assumes error is harmless, or will “average out”

  • Better to draw out the measurement error, think causally, and fall back on probability theory (don’t be clever)

Myth: Measurement error can only decrease an effect, not increase#

  • This is incorrect, measurement error has no predefined direction of causal effect

  • It can, in some cases, increase an effect, as we’ll demonstrate below

utils.draw_causal_graph(
    edge_list=[("P", "C"), ("P", "P*"), ("e", "P*"), ("C", "e")],
    node_props={
        "P": {"style": "dashed"},
        "unobserved": {"style": "dashed"},
    },
    edge_props={("C", "e"): {"label": "recall bias", "color": "blue", "fontcolor": "blue"}},
    graph_direction="LR",
)
../_images/49fa7492fb8871b437348d321acb64e99ae382631f524a94023e874331f4cee9.svg
  • Child Income \(C\)

  • Actual Parental Income \(P\), unobserved

  • Measured parental income \(P^*\)

  • Error in Parental income reporting \(P^*\) (e.g. due to recall bias)

def simulate_child_parent_income(beta_P=0, n_samples=500, title=None, random_seed=123):
    np.random.seed(random_seed)
    P = stats.norm().rvs(size=n_samples)
    C = stats.norm.rvs(beta_P * P)
    mu_P_star = 0.8 * P + 0.2 * C
    P_star = stats.norm.rvs(mu_P_star)

    with pm.Model() as model:
        sigma = pm.Exponential("sigma", 1)
        beta = pm.Normal("beta", 0, 1)
        alpha = pm.Normal("alpha", 0, 1)
        mu = alpha + beta * P_star
        pm.Normal("C", mu, sigma, observed=C)
        inference = pm.sample()

    az.plot_dist(inference.posterior["beta"])
    plt.axvline(beta_P, color="k", linestyle="--", label="actual")
    plt.title(title)
    plt.legend()

    return az.summary(inference, var_names=["alpha", "beta", "sigma"])
simulate_child_parent_income(title="Measurement error makes\nus over-estimate effect")
Initializing NUTS using jitter+adapt_diag...
Multiprocess sampling (4 chains in 4 jobs)
NUTS: [sigma, beta, alpha]

Sampling 4 chains for 1_000 tune and 1_000 draw iterations (4_000 + 4_000 draws total) took 1 seconds.
mean sd hdi_3% hdi_97% mcse_mean mcse_sd ess_bulk ess_tail r_hat
alpha -0.043 0.044 -0.123 0.043 0.001 0.001 6736.0 2944.0 1.0
beta 0.165 0.038 0.091 0.235 0.000 0.000 6331.0 3019.0 1.0
sigma 0.982 0.032 0.925 1.046 0.000 0.000 6682.0 2723.0 1.0
../_images/bd05824af3e58683ae720ef2269e92adc1848a17d9c77fc0517296d5271002eb.png

In the scenario above, measurement error can cause us over-estimate the actual effect

simulate_child_parent_income(beta_P=0.75, title="Measurement error makes\nus under-estimate effect")
Initializing NUTS using jitter+adapt_diag...
Multiprocess sampling (4 chains in 4 jobs)
NUTS: [sigma, beta, alpha]

Sampling 4 chains for 1_000 tune and 1_000 draw iterations (4_000 + 4_000 draws total) took 1 seconds.
mean sd hdi_3% hdi_97% mcse_mean mcse_sd ess_bulk ess_tail r_hat
alpha -0.077 0.047 -0.163 0.014 0.001 0.001 5738.0 3032.0 1.0
beta 0.541 0.036 0.474 0.608 0.000 0.000 6257.0 3416.0 1.0
sigma 1.052 0.034 0.994 1.118 0.000 0.000 5247.0 2873.0 1.0
../_images/4d7bb75180d2496cdceb45217978c87a1e74f6452e2ec47e9de59fc03837c945.png

In the scenario above, measurement error can cause us under-estimate the actual effect

  • What happens depends on the details of the context

  • There is no general rule to tell you what measurement error will do to your estimate

Modeling Measurment#

Revisiting the Wafflehouse Divorce Dataset#

WAFFLE_DIVORCE = utils.load_data("WaffleDivorce")
WAFFLE_DIVORCE.head()
Location Loc Population MedianAgeMarriage Marriage Marriage SE Divorce Divorce SE WaffleHouses South Slaves1860 Population1860 PropSlaves1860
0 Alabama AL 4.78 25.3 20.2 1.27 12.7 0.79 128 1 435080 964201 0.45
1 Alaska AK 0.71 25.2 26.0 2.93 12.5 2.05 0 0 0 0 0.00
2 Arizona AZ 6.33 25.8 20.3 0.98 10.8 0.74 18 0 0 0 0.00
3 Arkansas AR 2.92 24.3 26.4 1.70 13.5 1.22 41 1 111115 435450 0.26
4 California CA 37.25 26.8 19.1 0.39 8.0 0.24 0 0 0 379994 0.00

Problems#

  • Imbalance in evidence

  • Potential confounding

    • e.g. population size

utils.plot_scatter(WAFFLE_DIVORCE.Marriage, WAFFLE_DIVORCE.Divorce, label=None)

utils.plot_errorbar(
    xs=WAFFLE_DIVORCE.Marriage,
    ys=WAFFLE_DIVORCE.Divorce,
    error_lower=WAFFLE_DIVORCE["Divorce SE"],
    error_upper=WAFFLE_DIVORCE["Divorce SE"],
    error_width=7,
)

utils.plot_x_errorbar(
    xs=WAFFLE_DIVORCE.Marriage,
    ys=WAFFLE_DIVORCE.Divorce,
    error_lower=WAFFLE_DIVORCE["Marriage SE"],
    error_upper=WAFFLE_DIVORCE["Marriage SE"],
    error_width=7,
)

plt.xlabel("marriage rate")
plt.ylabel("divorce rate")
plt.title("Errors not consistent across states");
../_images/5790b274120990e310f963d32cc57a35095c88f0248cfbdfac47fd5f20535eee.png
utils.plot_scatter(np.log(WAFFLE_DIVORCE.Population), WAFFLE_DIVORCE.Divorce, label=None)

utils.plot_errorbar(
    xs=np.log(WAFFLE_DIVORCE.Population),
    ys=WAFFLE_DIVORCE.Divorce,
    error_lower=WAFFLE_DIVORCE["Divorce SE"],
    error_upper=WAFFLE_DIVORCE["Divorce SE"],
    error_width=7,
)
plt.xlabel("log population")
plt.ylabel("divorce rate")
plt.title("Error decreases with state population");
../_images/41946776ebff68cf308c3d525a7b9f80d622851470f21e81f8ef0eae79ef1ee9.png

Measured divorce model#

utils.draw_causal_graph(
    edge_list=[
        ("M", "D"),
        ("A", "M"),
        ("A", "D"),
        ("M", "M*"),
        ("D", "D*"),
        ("eD", "D*"),
        ("eM", "M*"),
        ("A", "A*"),
        ("eA", "A*"),
        ("P", "eA"),
        ("P", "eM"),
        ("P", "eD"),
        ("P", "D"),
    ],
    node_props={
        "unobserved": {"style": "dashed"},
        "A": {"style": "dashed"},
        "M": {"style": "dashed"},
        "D": {"style": "dashed"},
    },
    edge_props={
        ("P", "eA"): {"color": "blue"},
        ("P", "eM"): {"color": "blue"},
        ("P", "eD"): {"color": "blue", "label": "population confounds", "fontcolor": "blue"},
        ("P", "D"): {
            "style": "dashed",
            "label": " potential backdoor",
            "color": "red",
            "fontcolor": "red",
        },
        ("A", "A*"): {"color": "red"},
        ("P", "eA"): {"color": "purple"},
        ("eA", "A*"): {"color": "red"},
        ("A", "D"): {"color": "red"},
    },
    graph_direction="LR",
)
../_images/62305d99bb32ec881e230185d059692513b7be38be00bc9604b4b2cbaf47806e.svg

Thinking like a graph#

  • Thinking like regression: which predictors do I include in the model?

    • stop doing this

    • To be fair, GLMs enable this approach

    • The scientific world is SO MUCH LARGER than GLMs (e.g. think about the difference equation in tool use example)

  • Thinking like a graph:how do I model the network of causes?

    • e.g. Full Luxury Bayes

Let’s start simpler#

utils.draw_causal_graph(
    edge_list=[("M", "D"), ("A", "M"), ("A", "D"), ("M", "M*"), ("D", "D*"), ("eD", "D*")],
    node_props={
        "unobserved": {"style": "dashed"},
        "D": {"style": "dashed", "color": "red"},
        "M": {"color": "red"},
        "A": {"color": "red"},
        "eD": {"color": "blue"},
        "D*": {"color": "blue"},
    },
    edge_props={
        ("A", "M"): {"color": "red"},
        ("A", "D"): {"color": "red", "label": "Divorce Model", "fontcolor": "red"},
        ("M", "D"): {"color": "red"},
        ("eD", "D*"): {
            "color": "blue",
            "label": " Divorce Measurement\nError Model",
            "fontcolor": "blue",
        },
        ("D", "D*"): {"color": "blue"},
    },
    graph_direction="LR",
)
../_images/e8421dff28a48a90dcdf8ae9c669ca92318e53f69cb7f529a11753ac8897b7a2.svg

2 submodels#

Divorce Model#

\[\begin{split} \begin{align*} D_i &\sim \text{Normal}(\mu_i) \\ \mu_i &= \alpha + \beta_A A + \beta_M M \end{align*} \end{split}\]

Divorce Measurement Error Model#

\[\begin{split} \begin{align*} D^*_i &= D_i + e_D \\ e_{D,i} &\sim \text{Normal}(0, S_i) &S_i \text{ is the standard deviation estimated from the sample} \end{align*} \end{split}\]

Fit the Divorce Measurement Error Model#

  • two simultaneous regressions

    • One for \(D\)

      • Note: these are just parameters in the model, they are not observed 🤯

    • One for \(D*\)

DIVORCE_STD = WAFFLE_DIVORCE["Divorce"].std()
DIVORCE = utils.standardize(WAFFLE_DIVORCE["Divorce"]).values
MARRIAGE = utils.standardize(WAFFLE_DIVORCE["Marriage"]).values
AGE = utils.standardize(WAFFLE_DIVORCE["MedianAgeMarriage"]).values
DIVORCE_SE = WAFFLE_DIVORCE["Divorce SE"].values / DIVORCE_STD
STATE_ID, STATE = pd.factorize(WAFFLE_DIVORCE["Loc"])
N = len(WAFFLE_DIVORCE)
coords = {"state": STATE}
with pm.Model(coords=coords) as measured_divorce_model:
    sigma = pm.Exponential("sigma", 1)
    alpha = pm.Normal("alpha", 0, 0.2)
    beta_A = pm.Normal("beta_A", 0, 0.5)
    beta_M = pm.Normal("beta_M", 0, 0.5)

    mu = alpha + beta_A * AGE + beta_M * MARRIAGE
    D = pm.Normal("D", mu, sigma, dims="state")
    pm.Normal("D*", D, DIVORCE_SE, observed=DIVORCE)

    measured_divorce_inference = pm.sample()
Initializing NUTS using jitter+adapt_diag...
Multiprocess sampling (4 chains in 4 jobs)
NUTS: [sigma, alpha, beta_A, beta_M, D]

Sampling 4 chains for 1_000 tune and 1_000 draw iterations (4_000 + 4_000 draws total) took 1 seconds.

Posterior for True Divorce Rates#

az.summary(measured_divorce_inference, var_names=["D"])[:10]
mean sd hdi_3% hdi_97% mcse_mean mcse_sd ess_bulk ess_tail r_hat
D[AL] 1.202 0.365 0.546 1.897 0.006 0.004 3821.0 2742.0 1.0
D[AK] 0.705 0.558 -0.325 1.781 0.008 0.007 4484.0 2868.0 1.0
D[AZ] 0.439 0.343 -0.197 1.076 0.005 0.004 5020.0 2553.0 1.0
D[AR] 1.443 0.478 0.587 2.366 0.007 0.005 4344.0 2760.0 1.0
D[CA] -0.913 0.130 -1.147 -0.670 0.002 0.001 5309.0 2611.0 1.0
D[CO] 0.684 0.398 -0.054 1.416 0.006 0.005 5191.0 2965.0 1.0
D[CT] -1.394 0.346 -2.057 -0.781 0.005 0.004 4951.0 3122.0 1.0
D[DE] -0.329 0.504 -1.253 0.657 0.008 0.008 4483.0 3030.0 1.0
D[DC] -1.916 0.598 -3.033 -0.761 0.010 0.007 3756.0 3303.0 1.0
D[FL] -0.628 0.173 -0.978 -0.321 0.002 0.002 5325.0 2963.0 1.0

The effect of modeling the Divorce measurment error#

def plot_change_xy(x_orig, y_orig, x_new, y_new, color="C0"):
    for ii, (xo, yo, xn, yn) in enumerate(zip(x_orig, y_orig, x_new, y_new)):
        label = "change" if not ii else None
        plt.plot((xo, xn), (yo, yn), linewidth=2, alpha=0.25, color=color, label=label)


D_true = measured_divorce_inference.posterior.mean(dim=("chain", "draw"))["D"].values

# Plot raw observations
utils.plot_scatter(AGE, DIVORCE, color="k", label="observed (std)", zorder=100)

# Plot divorce posterior
utils.plot_scatter(AGE, D_true, color="C0", label="posterior mean", zorder=100)

plot_change_xy(AGE, DIVORCE, AGE, D_true)

# Add trendline
# AGE and DIVORCE are standardized, so no need for offset
trend_slope = np.linalg.lstsq(AGE[:, None], D_true)[0]
xs = np.linspace(-3, 3, 10)
ys = xs * trend_slope
utils.plot_line(xs=xs, ys=ys, linestyle="--", color="C0", label="posterior trend", linewidth=1)

plt.xlabel("marriage age (std)")
plt.ylabel("divorce rate (std)")
plt.legend();
../_images/048609253126d3a48724123a85120748f8285bcf34afad751b24302d1942ac56.png
  • black points ignore measurement error

  • red points are posterior means for model that captures measurement error in Divorcd rates

  • thin pink lines demonstrate the movement of estimates by modeling measurment error

  • Modeling measurement error in divorce rates shrinks estimates for states more uncertainty (larger standard errors) toward the main trend line (dashed red line)

    • partial pooling information across states

  • You get this all for free by drawing the graph, and following the rules of probablity

Divorce and Marriage Measurement Error Model#

utils.draw_causal_graph(
    edge_list=[("M", "D"), ("A", "M"), ("A", "D"), ("M", "M*"), ("D", "D*"), ("eD", "D*")],
    node_props={
        "unobserved": {"style": "dashed"},
        "D": {"style": "dashed", "color": "red"},
        "M": {"color": "darkcyan"},
        "A": {"color": "darkcyan"},
        "eD": {"color": "blue"},
        "D*": {"color": "blue"},
    },
    edge_props={
        ("A", "M"): {"color": "darkcyan", "label": "Marriage Model", "fontcolor": "darkcyan"},
        ("A", "D"): {"color": "red", "label": "Divorce Model", "fontcolor": "red"},
        ("M", "D"): {"color": "red"},
        ("M", "M*"): {"label": "Marriage Measurement\nError Model"},
        ("eD", "D*"): {
            "color": "blue",
            "label": " Divorce Measurement\nError Model",
            "fontcolor": "blue",
        },
        ("D", "D*"): {"color": "blue"},
    },
    graph_direction="LR",
)
../_images/4464f62b4df10d16beba4aef4169d7277b85e2250832957557c030ccd4d7746c.svg

4 Submodels#

Divorce Model#

\[\begin{split} \begin{align*} D_i &\sim \text{Normal}(\mu_{Di}, \sigma_D) \\ \mu_{Di} &= \alpha_D + \beta_{AD} A_i + \beta_{MD} M_i \end{align*} \end{split}\]

Divorce Measurement Error Model#

\[\begin{split} \begin{align*} D^*_i &= D_i + e_D \\ e_{D,i} &\sim \text{Normal}(0, S_{Di}) &S_{Di} \text{ is the divorce standard deviation estimated from the sample} \end{align*} \end{split}\]

Marriage Rate Model#

\[\begin{split} \begin{align*} M_i &\sim \text{Normal}(\mu_{Mi}, \sigma_M) \\ \mu_{Mi} &= \alpha_M + \beta_{AM} A_i \end{align*} \end{split}\]

Marriage Rate Measurement Error Model#

\[\begin{split} \begin{align*} M^*_i &= M_i + e_M \\ e_{M,i} &\sim \text{Normal}(0, S_{Mi}) &S_{Mi} \text{ is the marriage standard deviation estimated from the sample} \end{align*} \end{split}\]
MARRIAGE_STD = WAFFLE_DIVORCE["Marriage"].std()
MARRIAGE_SE = WAFFLE_DIVORCE["Marriage SE"].values / MARRIAGE_STD

coords = {"state": STATE}

with pm.Model(coords=coords) as measured_divorce_marriage_model:

    # Marriage Rate Model
    sigma_marriage = pm.Exponential("sigma_M", 1)
    alpha_marriage = pm.Normal("alpha_M", 0, 0.2)
    beta_AM = pm.Normal("beta_AM", 0, 0.5)

    # True marriage parameter
    mu_marriage = alpha_marriage + beta_AM * AGE
    M = pm.Normal("M", mu_marriage, sigma_marriage, dims="state")

    # Likelihood
    pm.Normal("M*", M, MARRIAGE_SE, observed=MARRIAGE)

    # Divorce Model
    ## Priors
    sigma_divorce = pm.Exponential("sigma_D", 1)
    alpha_divorce = pm.Normal("alpha_D", 0, 0.2)
    beta_AD = pm.Normal("beta_AD", 0, 0.5)
    beta_MD = pm.Normal("beta_MD", 0, 0.5)

    # True divorce parameter
    mu_divorce = alpha_divorce + beta_AD * AGE + beta_MD * M[STATE_ID]
    D = pm.Normal("D", mu_divorce, sigma_divorce, dims="state")

    # Likelihood
    pm.Normal("D*", D, DIVORCE_SE, observed=DIVORCE)

    measured_divorce_marriage_inference = pm.sample(target_accept=0.95)
Initializing NUTS using jitter+adapt_diag...
Multiprocess sampling (4 chains in 4 jobs)
NUTS: [sigma_M, alpha_M, beta_AM, M, sigma_D, alpha_D, beta_AD, beta_MD, D]

Sampling 4 chains for 1_000 tune and 1_000 draw iterations (4_000 + 4_000 draws total) took 3 seconds.

The effect of modeling the Divorce and Marriage Rate measurment error#

D_true = measured_divorce_marriage_inference.posterior.mean(dim=("chain", "draw"))["D"].values
M_true = measured_divorce_marriage_inference.posterior.mean(dim=("chain", "draw"))["M"].values

# Observations
utils.plot_scatter(MARRIAGE, DIVORCE, color="k", label="observed (std)", zorder=100)

# Posterior Means
utils.plot_scatter(M_true, D_true, color="C0", label="posterior mean", zorder=100)

# Change from modeling measurement error
plot_change_xy(MARRIAGE, DIVORCE, M_true, D_true)

# Add trendline
trend_slope = np.linalg.lstsq(M_true[:, None], D_true)[0]
xs = np.linspace(-3, 3, 10)
ys = xs * trend_slope
utils.plot_line(xs=xs, ys=ys, color="C0", linestyle="--", linewidth=1, label="posterior trend")

plt.xlabel("marriage rate (std)")
plt.ylabel("divorce rate (std)")
plt.legend();
../_images/e8590ef1226d01534f3887f43fba1bb56fac0d6f468135c67c3382ce15209009.png
  • When modeling measurement error for both Marriage and Divorce, we get estimates that move in multiple dimensions

  • Shrinkage (thin pink line) is toward the posterior trend (dashed red line)

    • the direction of movement is proporitonal to the uncertainty along the respective dimension

    • the degree of the movement is inversely proportional to the “quality” (in terms of std dev) of the data points

  • Again, we get this all for free by writing down joint distribution and leaning on the axioms of probability

Compare causal effects for models that do and do not model measurement error#

Fit model that considers no measurement error#

with pm.Model(coords=coords) as no_measurement_error_model:

    # Divorce Model
    ## Priors
    sigma = pm.Exponential("sigma", 1)
    alpha = pm.Normal("alpha", 0, 0.2)
    beta_A = pm.Normal("beta_A", 0, 0.5)
    beta_M = pm.Normal("beta_M", 0, 0.5)

    # Likelihood
    mu = alpha + beta_A * AGE + beta_M * MARRIAGE
    pm.Normal("D", mu, sigma, observed=DIVORCE)

    no_measurement_error_model = pm.sample(target_accept=0.95)
Initializing NUTS using jitter+adapt_diag...
Multiprocess sampling (4 chains in 4 jobs)
NUTS: [sigma, alpha, beta_A, beta_M]

Sampling 4 chains for 1_000 tune and 1_000 draw iterations (4_000 + 4_000 draws total) took 1 seconds.
_, axs = plt.subplots(1, 2, figsize=(10, 5))
plt.sca(axs[0])
az.plot_dist(no_measurement_error_model.posterior["beta_A"], color="gray", label="ignoring error")
az.plot_dist(
    measured_divorce_marriage_inference.posterior["beta_AD"], color="C0", label="with error"
)
plt.axvline(0, color="k", linestyle="--", label="no effect")
plt.xlabel("$\\beta_A$")
plt.ylabel("density")
plt.legend()
axs[0].set_title("Effect of Age on Divorce Rate")

plt.sca(axs[1])
az.plot_dist(no_measurement_error_model.posterior["beta_M"], color="gray", label="ignoring error")
az.plot_dist(
    measured_divorce_marriage_inference.posterior["beta_MD"], color="C0", label="with error"
)
plt.axvline(0, color="k", linestyle="--", label="no effect")
plt.xlabel("$\\beta_M$")
plt.ylabel("density")
plt.legend()
axs[1].set_title("Effect of Marriage on Divorce Rate");
../_images/977d5a5f24165ea7b63b6e92f3300393146150a1af63ce3ab69cb5fb592c6cdb.png

Again, no clear rule for how measurment error will effect causal estimates#

  • Estimated effect of age is attenuated when accounting for measurement error (left)

  • Estimated effect of marriage on divorce rate increases when modeling measurement error (right)

  • Effects of age and marriage found in previous examples could be due in part to measurement error and/or population confounds

Unpredictable Errors#

  • Modeling measurment error of Marriage increases the estiamted effect of Marriage on Divorce

    • This is not intuitive

      • your intuitions are the devil 😈

    • Often results for nonlinear interactions are not intuitive – rely on probability theory

    • Likely due to down-weighting the effect of unreliable, high-uncertainty datapoints, improving the estimate

  • Errors can “hurt” or “help”, depending on goals

    • only honest option is to attempt to model them

    • do the best you can, analyze your data like you wish your collegues would analyze their own.

Misclassification#

Paternity in Himba pastoralist culture#

  • Unusual kinships systems (in a Western sense, anyway)

  • “Open” marriages

  • Estimand: proportion of children fathered by men in extra-marital relationships \(p\)

  • Misclassification: categorical version of measurement error

    • Paternity Test has some false positive rate \(f\) (FPR, say 5%)

    • If the rate of extra-marital paternity is small, it may be on the same order as the FPR

      • thus often can’t ignore the misclassification error

    • How do we include misclassification rate?

utils.draw_causal_graph(
    edge_list=[
        ("F", "X"),
        ("F", "T"),
        ("T", "X"),
        ("M", "T"),
        ("M", "X"),
        ("X", "Xstar"),
        ("eX", "Xstar"),
    ],
    node_props={"X": {"style": "dashed"}, "unobserved": {"style": "dashed"}},
)
../_images/a65c7becabe7965ebe507fd091b10dcb43f0a8aa27d9d4732b1e56dfe69ebd73.svg
  • social father \(F\)

  • mother \(M\)

  • social ties (dyads) \(T\)

  • actual extra-marital paternity \(X\), unobserved

  • measured extra-marital paternity \(X^*\)

  • misclassification errors \(e_X\)

Generative Model#

\[\begin{split} \begin{align*} X_i &\sim \text{Bernoulli}(p_i) \\ \text{logit}(p_i) &= \alpha + \mu_{M[i]} + \delta_{T[i]} \end{align*} \end{split}\]

Measurement Model#

\[\begin{split} \begin{align*} P(X^*=1 | p_i) = p_i + (1 - p_i)f \\ P(X^*=0 | p_i) = (1 - p_i)(1 - f) \end{align*} \end{split}\]

With

  • error rate \(f\)

  • probability of extra-marital paternity \(p\)

Deriving the Misclassification Error Model graphically:#

Not being clever, right out all possible measurement outcomes

utils.draw_causal_graph(
    edge_list=[
        ("", "X=1"),
        ("", "X=0"),
        ("X=0", "X*=1"),
        ("X=0", "X*=0"),
    ],
    node_props={"": {"shape": "point"}},
    edge_props={
        ("", "X=1"): {"label": " p"},
        ("", "X=0"): {
            "label": " 1-p",
        },
        ("X=0", "X*=1"): {
            "label": " f",
        },
        ("X=0", "X*=0"): {"label": " 1-f"},
    },
)
../_images/ede2d98c9ab35c4a2b42330a0bedeb3c31db555355cff68da1da68fc25047652.svg

\(p(X^*=1) = p + (1-p)f\)#

The probability of observing \(X=1\) given \(p\) is the red path below

utils.draw_causal_graph(
    edge_list=[
        ("", "X=1"),
        ("", "X=0"),
        ("X=0", "X*=1"),
        ("X=0", "X*=0"),
    ],
    node_props={
        "": {"shape": "point"},
        "X=1": {"color": "red"},
        "X=0": {"color": "red"},
        "X*=1": {"color": "red"},
    },
    edge_props={
        ("", "X=1"): {"label": " p", "color": "red"},
        ("", "X=0"): {"label": " 1-p", "color": "red"},
        ("X=0", "X*=1"): {"label": " f", "color": "red"},
        ("X=0", "X*=0"): {"label": " 1-f"},
    },
)
../_images/d654a897b6eed19e459ee0e2b690833807cba7efbf1b2235baf313e9405dcb1e.svg

\(p(X^*=0) = (1-p)(1-f)\)#

The probability of observing \(X=0\) given \(p\) is the red path below

utils.draw_causal_graph(
    edge_list=[
        ("", "X=1"),
        ("", "X=0"),
        ("X=0", "X*=1"),
        ("X=0", "X*=0"),
    ],
    node_props={
        "": {"shape": "point"},
        "X=0": {"color": "red"},
        "X*=0": {"color": "red"},
    },
    edge_props={
        ("", "X=1"): {"label": " p"},
        ("", "X=0"): {"label": " 1-p", "color": "red"},
        ("X=0", "X*=0"): {"label": " 1-f", "color": "red"},
        ("X=0", "X*=1"): {"label": " f"},
    },
)
../_images/cda45eae4adf436a810f07c9b2380583d24d1ebe9bac3b6ad9a454052098c93e.svg

Generating a Proxy Dataset#

AFAICT, the dataset in the Scelza et al. paper isn’t publicly available, so let’s simulate one from the process defined by the generative model.

from itertools import product as iproduct

np.random.seed(123)

# Generate social network
N_MOTHERS = 30
N_FATHERS = 15

MOTHER_IDS = np.arange(N_MOTHERS).astype(int)
FATHER_IDS = np.arange(N_FATHERS).astype(int)

MOTHER_TRAITS = stats.norm.rvs(size=N_MOTHERS)
DYADS = np.array(list(iproduct(MOTHER_IDS, FATHER_IDS)))

N_DYADS = len(DYADS)
DYAD_ID = np.arange(N_DYADS)

RELATIONSHIPS = stats.norm.rvs(size=N_DYADS)

PATERNITY = pd.DataFrame(
    {
        "mother_id": DYADS[:, 0],
        "social_father_id": DYADS[:, 1],
        "dyad_id": DYAD_ID,
        "relationship": RELATIONSHIPS,
    }
)

# Generative model
ALPHA = 0
BETA_MOTHER_TRAIT = 1
BETA_RELATIONSHIP = 3

PATERNITY.loc[:, "mother_trait"] = PATERNITY.mother_id.apply(lambda x: MOTHER_TRAITS[x])
p_father = utils.invlogit(
    ALPHA + BETA_MOTHER_TRAIT * PATERNITY.mother_trait + BETA_RELATIONSHIP * PATERNITY.relationship
)

PATERNITY.loc[:, "p_father"] = p_father
PATERNITY.loc[:, "is_father"] = stats.bernoulli.rvs(p_father)  # unobserved actual paternity

# Measurment model
FALSE_POSITIVE_RATE = 0.05


def p_father_star(row):
    if row.is_father == 1:
        return row.p_father + (1 - row.p_father) * FALSE_POSITIVE_RATE
    return 1 - (1 - row.p_father) * (1 - FALSE_POSITIVE_RATE)


PATERNITY.loc[:, "p_father*"] = PATERNITY.apply(p_father_star, axis=1)
PATERNITY.loc[:, "is_father*"] = stats.bernoulli.rvs(p=PATERNITY["p_father*"].values)

print("Actual average paternity rate: ", PATERNITY["is_father"].mean().round(2))
print("Measured average paternity rate: ", PATERNITY["is_father*"].mean().round(2))
Actual average paternity rate:  0.48
Measured average paternity rate:  0.53

We print out the actual, and observed paternity rates above. In principle, we should be able to recover these with our model

PATERNITY
mother_id social_father_id dyad_id relationship mother_trait p_father is_father p_father* is_father*
0 0 0 0 -0.255619 -1.085631 0.135581 0 0.178802 0
1 0 1 1 -2.798589 -1.085631 0.000076 0 0.050072 0
2 0 2 2 -1.771533 -1.085631 0.001658 0 0.051575 0
3 0 3 3 -0.699877 -1.085631 0.039724 0 0.087738 0
4 0 4 4 0.927462 -1.085631 0.845111 1 0.852855 0
... ... ... ... ... ... ... ... ... ...
445 29 10 445 -0.581850 -0.861755 0.068670 0 0.115236 0
446 29 11 446 -0.659560 -0.861755 0.055178 0 0.102419 1
447 29 12 447 0.750945 -0.861755 0.800764 1 0.810726 1
448 29 13 448 -2.438461 -0.861755 0.000281 0 0.050267 0
449 29 14 449 -1.307178 -0.861755 0.008299 0 0.057884 0

450 rows × 9 columns

Fit the model with misclassification error#

Notes#

  • we average over the unknown \(X_i\), so we have no likelihood, and thus do not need the \(X_i \sim \text{Bernoulli}(p_i)\) term in the model

  • But we still include an observation model, where we use two simultanous distributions, based on our observation:

    • if \(X^*=1\) we use \(p(X^*=1) = p + (1-p)f\)

    • if \(X^*=0\) we use \(p(X^*=0) = (1-p)(1-f)\)

    • To use these custom distributions, we leverage the pm.Potential function, which takes in the log probability of each observational distribution

      • this is analogous to the custom function used in lecture

    • We use the vanilla implementation below, one that doesn’t use the logsumexp, etc. functions, as it compiles just fine

MOM_ID = PATERNITY.mother_id
MOM_TRAITS = PATERNITY.mother_trait.values

with pm.Model() as paternity_measurement_model:

    beta_M = pm.TruncatedNormal("beta_M", 0, 1, lower=0.01)
    beta_T = pm.TruncatedNormal("beta_T", 0, 1, lower=0.01)

    alpha = pm.Normal("alpha", 0, 1.5)
    T = pm.Normal("T", 0, 1, shape=N_DYADS)  # Relationship strength
    M = pm.Normal("M", 0, 1, shape=N_MOTHERS)  # Mother traits

    p_father = pm.Deterministic(
        "p_father", pm.math.invlogit(alpha + M[MOM_ID] * beta_M + T[DYAD_ID] * beta_T)
    )

    custom_log_p_x1 = pm.math.log(p_father + (1 - p_father) * FALSE_POSITIVE_RATE)
    pm.Potential("X*=1", custom_log_p_x1)

    custom_log_p_x0 = pm.math.log((1 - p_father) * (1 - FALSE_POSITIVE_RATE))
    pm.Potential("X*=0", custom_log_p_x0)

    paternity_measurement_inference = pm.sample(target_accept=0.95)
Initializing NUTS using jitter+adapt_diag...
Multiprocess sampling (4 chains in 4 jobs)
NUTS: [beta_M, beta_T, alpha, T, M]

Sampling 4 chains for 1_000 tune and 1_000 draw iterations (4_000 + 4_000 draws total) took 4 seconds.
The rhat statistic is larger than 1.01 for some parameters. This indicates problems during sampling. See https://arxiv.org/abs/1903.08008 for details

Fit analogous model without accouting for misclassification#

IS_FATHER_STAR = PATERNITY["is_father*"].values
with pm.Model() as paternity_model:

    alpha = pm.Normal("alpha", 0, 1.5)
    beta_M = pm.TruncatedNormal("beta_M", 0, 1, lower=0.01)
    beta_T = pm.TruncatedNormal("beta_T", 0, 1, lower=0.01)

    T = pm.Normal("T", 0, 1, shape=N_DYADS)  # Relationship strength
    M = pm.Normal("M", 0, 1, shape=N_MOTHERS)  # Mother traits

    p_father = pm.Deterministic(
        "p_father", pm.math.invlogit(alpha + M[MOM_ID] * beta_M + T[DYAD_ID] * beta_T)
    )
    pm.Bernoulli("is_father", p_father, observed=IS_FATHER_STAR)

    paternity_inference = pm.sample(target_accept=0.95)
Initializing NUTS using jitter+adapt_diag...
Multiprocess sampling (4 chains in 4 jobs)
NUTS: [alpha, beta_M, beta_T, T, M]

Sampling 4 chains for 1_000 tune and 1_000 draw iterations (4_000 + 4_000 draws total) took 7 seconds.
There were 6 divergences after tuning. Increase `target_accept` or reparameterize.
The rhat statistic is larger than 1.01 for some parameters. This indicates problems during sampling. See https://arxiv.org/abs/1903.08008 for details
The effective sample size per chain is smaller than 100 for some parameters.  A higher number is needed for reliable rhat and ess computation. See https://arxiv.org/abs/1903.08008 for details
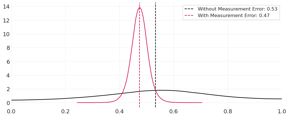
plt.subplots(figsize=(10, 4))
az.plot_dist(paternity_inference.posterior["p_father"], color="k")
p_father_mean = paternity_inference.posterior["p_father"].mean()
plt.axvline(
    p_father_mean,
    color="k",
    linestyle="--",
    label=f"Without Measurement Error: {p_father_mean:1.2f}",
)

az.plot_dist(paternity_measurement_inference.posterior["p_father"])
p_father_mean = paternity_measurement_inference.posterior["p_father"].mean()
plt.axvline(p_father_mean, linestyle="--", label=f"With Measurement Error: {p_father_mean:1.2f}")
plt.xlim([0, 1])
plt.legend()

plt.legend()

print("Actual average paternity rate: ", PATERNITY["is_father"].mean().round(2))
print("Measured average paternity rate: ", PATERNITY["is_father*"].mean().round(2))
Actual average paternity rate:  0.48
Measured average paternity rate:  0.53
../_images/cb27c8e29b9fbed48a0be6f7b2d0bbb7922a8729ffd47d62cbfd360c125a7feb.png
  • Including measurment error, we’re able to accurately recover the actual average paternity rate.

  • Without including the measurement error in the model, we recover the paternity rate observed in the presence of misclassification error.

  • At least for with this simulated dataset, including measurment error gives us a much tigher posterior on the estimated paternity rate, when compared to not modeling the misclassification error in the model.

Measurement & Misclassification Horizons#

There are a number of problems and solutions related to modeling measurment error and misclassification

  • Item response theory (IRT)

    • e.g. NJ wine judging example earlier

  • Factor Analysis

  • Hurdle models

    • measurments need to cross a threshold before they are identifiable

  • Occupancy models

    • considering the existence of phenomena without detection

    • big in applied ecology: just because a species isn’t detected doesn’t mean it isn’t there

BONUS: Floating Point Monsters#

  • Working on log scale avoids (er, minimizes) issues associated with floating point arithmetic overflow (rounding to one) or underflow (rounding to zero)

  • “ancient weapons”: special functions for working log scale:

    • pm.logsumexp: efficiently computes the log of the sum of exponentials of input elements.

    • pm.math.log1mexp: calculates \(\log(1 - \exp(-x))\)

    • pm.log(1 - p)

Logs make sense#

\[\begin{split} \begin{align*} P(X^*=0) &= (1-p)(1-f) \\ \log P(X^*=0) & = \log (1-p) + \log (1-f) &\text{put on log scale (used by HMC)} \end{align*} \end{split}\]

Devil’s in the detail#

Some terms can become numerically unstable

  • e.g. if \(p \approx 0, \log(1-p) \approx \log(1) = 0\)

  • e.g. if \(p \approx 1, \log(1-p) \approx \log(0) = -\infty\)

for p in [1e-2, 1e-10, 1e-90]:
    print("p:", p, ", log(1-p):", np.log(1 - p))
p: 0.01 , log(1-p): -0.01005033585350145
p: 1e-10 , log(1-p): -1.000000082790371e-10
p: 1e-90 , log(1-p): 0.0
def log1m(x):
    return np.log1p(-x)


for p in [1e-2, 1e-10, 1e-90]:
    print("p:", p, ", log1p(1-p):", log1m(p))
p: 0.01 , log1p(1-p): -0.010050335853501442
p: 1e-10 , log1p(1-p): -1.00000000005e-10
p: 1e-90 , log1p(1-p): -1e-90

log1p and Taylor series approximation for small \(p\)#

  • when \(p>e{-4}\), just calculate \(\log(1 + p)\)

  • when \(p<e{-4}\), use Taylor expansion: \(\log(1 + p) = p - \frac{p^2}{2} + \frac{p^3}{3} - ...\)

def my_log1p(x):
    if x > 1e-4:
        return np.log(1 + x)
    else:
        # second order Taylor expansion
        return x - x**2 / 2


# Compare results to numpy log1p
for p in [1e-3, 1e-10, 1e-90]:
    print("p:", p, ", numpy.log1p:", np.log1p(p), ", my_log1p", my_log1p(p))
p: 0.001 , numpy.log1p: 0.0009995003330835331 , my_log1p 0.0009995003330834232
p: 1e-10 , numpy.log1p: 9.999999999500001e-11 , my_log1p 9.999999999500001e-11
p: 1e-90 , numpy.log1p: 1e-90 , my_log1p 1e-90

logsumexp#

  • Use when you need to take the sum of log of multiple terms.

  • Want the log because it will be numerically stable

  • But logs don’t apply to sum, only products, e.g.

\[\begin{split} \begin{align*} P(X^*=1) &= p + (1-p)f \\ \log P(X^*=1) &= \log [p + (1-p)f] \\ \log P(X^*=1) &= \text{pm.math.logsumexp}([\text{pm.math.log}(p), \text{pm.math.log}(1-p) + \text{pm.math.log}(f))]) \\ \log P(X^*=1) &= \text{pm.math.logsumexp}([\text{pm.math.log}(p), \text{log1m}(p)) + \text{pm.math.log}(f))]) \end{align*} \end{split}\]

Previous Paternity measurement model with log-scaling tricks#

p_father = 0.5
# pm.math.logsumexp((pm.math.log(p_father), log1m(p_father) + )).eval()
pm.math.log(FALSE_POSITIVE_RATE).astype("float32").eval()
array(-2.9957323, dtype=float32)
MOM_ID = PATERNITY.mother_id

with pm.Model() as paternity_measurement_lse_model:

    beta_M = pm.TruncatedNormal("beta_M", 0, 1, lower=0.01)
    beta_T = pm.TruncatedNormal("beta_T", 0, 1, lower=0.01)

    alpha = pm.Normal("alpha", 0, 1.5)
    T = pm.Normal("T", 0, 1, shape=N_DYADS)  # Relationship strength
    M = pm.Normal("M", 0, 1, shape=N_MOTHERS)  # Mother traits

    p = pm.Deterministic("p", pm.math.invlogit(alpha + M[MOM_ID] * beta_M + T[DYAD_ID] * beta_T))
    f = FALSE_POSITIVE_RATE

    # # For reference: the original custom logp with vanilla parameterization
    # custom_log_p_x1 = pm.math.log(p + (1 - p) * f)
    # custom_log_p_x0 = pm.math.log((1 - p) * (1 - f))

    # Custom logp using log-space reparameterization
    custom_log_p_x1 = pm.math.logsumexp(
        [pm.math.log(p), pt.math.log1p(-p) + pm.math.log(f)], axis=0
    )  # this line is problematic
    # First compute (1-p)*f in log space, then combine with p
    custom_log_p_x0 = pt.math.log1p(-p) + pt.math.log1p(-f)

    pm.Potential("X*=1", custom_log_p_x1)
    pm.Potential("X*=0", custom_log_p_x0)

    paternity_measurement_lse_inference = pm.sample(target_accept=0.95)
Initializing NUTS using jitter+adapt_diag...
Multiprocess sampling (4 chains in 4 jobs)
NUTS: [beta_M, beta_T, alpha, T, M]

Sampling 4 chains for 1_000 tune and 1_000 draw iterations (4_000 + 4_000 draws total) took 7 seconds.
# Original vanilla parameterization
az.plot_dist(paternity_measurement_inference.posterior["p_father"])
p_father_mean = paternity_measurement_inference.posterior["p_father"].mean()
plt.axvline(p_father_mean, linestyle="--", label=f"Vanilla parameterization: {p_father_mean:1.2f}")

# Re-parameterization
az.plot_dist(paternity_measurement_lse_inference.posterior["p"], color="C1")
p_father_mean = paternity_measurement_lse_inference.posterior["p"].mean()
plt.axvline(
    p_father_mean, linestyle="--", color="C1", label=f"Re-parameterization: {p_father_mean:1.2f}"
)
plt.xlim([0, 1])

plt.legend()
plt.title("Different Parameterizations,\nEquivalent results");
../_images/108c8ab64e73f293046edec8b5e48dd1a686c7495f3f719e9de1fc49833ef355.png

Authors#

  • Ported to PyMC by Dustin Stansbury (2024)

  • Based on Statistical Rethinking (2023) lectures by Richard McElreath

%load_ext watermark
%watermark -n -u -v -iv -w -p pytensor,aeppl,xarray
Last updated: Thu Feb 20 2025

Python implementation: CPython
Python version       : 3.12.9
IPython version      : 8.32.0

pytensor: 2.27.1
aeppl   : not installed
xarray  : 2025.1.2

arviz      : 0.19.0
xarray     : 2025.1.2
scipy      : 1.15.2
pytensor   : 2.27.1
numpy      : 1.26.4
pymc       : 5.20.1
statsmodels: 0.14.4
matplotlib : 3.10.0
pandas     : 2.2.3

Watermark: 2.5.0

License notice#

All the notebooks in this example gallery are provided under the MIT License which allows modification, and redistribution for any use provided the copyright and license notices are preserved.

Citing PyMC examples#

To cite this notebook, use the DOI provided by Zenodo for the pymc-examples repository.

Important

Many notebooks are adapted from other sources: blogs, books… In such cases you should cite the original source as well.

Also remember to cite the relevant libraries used by your code.

Here is an citation template in bibtex:

@incollection{citekey,
  author    = "<notebook authors, see above>",
  title     = "<notebook title>",
  editor    = "PyMC Team",
  booktitle = "PyMC examples",
  doi       = "10.5281/zenodo.5654871"
}

which once rendered could look like:

Dustin Stansbury . "Measurement and Misclassification". In: PyMC Examples. Ed. by PyMC Team. DOI: 10.5281/zenodo.5654871