Student-t Process#

PyMC also includes T-process priors. They are a generalization of a Gaussian process prior to the multivariate Student’s T distribution. The usage is identical to that of gp.Latent, except they require a degrees of freedom parameter when they are specified in the model. For more information, see chapter 9 of Rasmussen+Williams, and Shah et al..

Note that T processes aren’t additive in the same way as GPs, so addition of TP objects are not supported.

Samples from a TP prior#

The following code draws samples from a T process prior with 3 degrees of freedom and a Gaussian process, both with the same covariance matrix.

import arviz as az
import matplotlib.pyplot as plt
import numpy as np
import pymc as pm
import pytensor.tensor as pt

from pymc.gp.util import plot_gp_dist

%matplotlib inline
# set the seed
np.random.seed(1)

n = 100  # The number of data points
X = np.linspace(0, 10, n)[:, None]  # The inputs to the GP, they must be arranged as a column vector

# Define the true covariance function and its parameters
ell_true = 1.0
eta_true = 3.0
cov_func = eta_true**2 * pm.gp.cov.Matern52(1, ell_true)

# A mean function that is zero everywhere
mean_func = pm.gp.mean.Zero()

# The latent function values are one sample from a multivariate normal
# Note that we have to call `eval()` because PyMC3 built on top of Theano
tp_samples = pm.draw(pm.MvStudentT.dist(mu=mean_func(X).eval(), scale=cov_func(X).eval(), nu=3), 8)

## Plot samples from TP prior
fig = plt.figure(figsize=(12, 5))
ax0 = fig.gca()
ax0.plot(X.flatten(), tp_samples.T, lw=3, alpha=0.6)
ax0.set_xlabel("X")
ax0.set_ylabel("y")
ax0.set_title("Samples from TP with DoF=3")


gp_samples = pm.draw(pm.MvNormal.dist(mu=mean_func(X).eval(), cov=cov_func(X).eval()), 8)
fig = plt.figure(figsize=(12, 5))
ax1 = fig.gca()
ax1.plot(X.flatten(), gp_samples.T, lw=3, alpha=0.6)
ax1.set_xlabel("X")
ax1.set_ylabel("y")
ax1.set_ylim(ax0.get_ylim())
ax1.set_title("Samples from GP");
../_images/d2259dbccd843cf921d8959d7935b2dea30c5e4bc73e0c4dd5a237ce6c12b49d.png ../_images/57d741d76e465f6e040f4201cf0118584e0b73b70924686ddb3da0fc338acb65.png

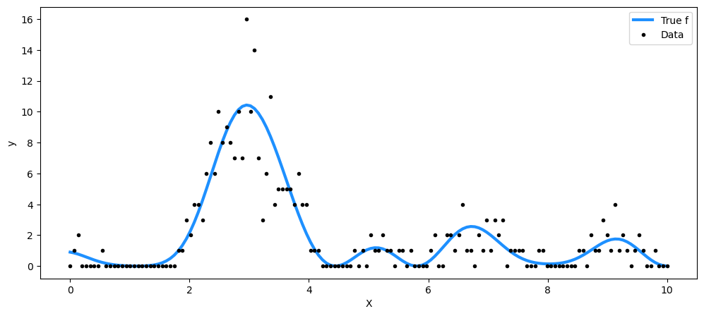
Poisson data generated by a T process#

For the Poisson rate, we take the square of the function represented by the T process prior.

np.random.seed(7)

n = 150  # The number of data points
X = np.linspace(0, 10, n)[:, None]  # The inputs to the GP, they must be arranged as a column vector

# Define the true covariance function and its parameters
ell_true = 1.0
eta_true = 3.0
cov_func = eta_true**2 * pm.gp.cov.ExpQuad(1, ell_true)

# A mean function that is zero everywhere
mean_func = pm.gp.mean.Zero()

# The latent function values are one sample from a multivariate normal
# Note that we have to call `eval()` because PyMC3 built on top of Theano
f_true = pm.draw(pm.MvStudentT.dist(mu=mean_func(X).eval(), scale=cov_func(X).eval(), nu=3), 1)
y = np.random.poisson(f_true**2)

fig = plt.figure(figsize=(12, 5))
ax = fig.gca()
ax.plot(X, f_true**2, "dodgerblue", lw=3, label="True f")
ax.plot(X, y, "ok", ms=3, label="Data")
ax.set_xlabel("X")
ax.set_ylabel("y")
plt.legend();
../_images/492abe34d40b745e80b74d46dcc3035d82f0a55b49035bc9dec21e97ceb8b381.png
with pm.Model() as model:
    ell = pm.Gamma("ell", alpha=2, beta=2)
    eta = pm.HalfCauchy("eta", beta=3)
    cov = eta**2 * pm.gp.cov.ExpQuad(1, ell)

    # informative prior on degrees of freedom < 5
    nu = pm.Gamma("nu", alpha=2, beta=1)
    tp = pm.gp.TP(scale_func=cov, nu=nu)
    f = tp.prior("f", X=X)

    pm.Poisson("y", mu=pt.square(f), observed=y)

    tr = pm.sample(target_accept=0.9, nuts_sampler="nutpie", chains=2)
/var/home/fonnesbeck/repos/pymc-examples/.pixi/envs/default/lib/python3.12/site-packages/pytensor/graph/rewriting/basic.py:121: UserWarning: A Supervisor feature is missing from FunctionGraph(AdvancedSetSubtensor(Alloc(0.0, *2 -> Shape_i{0}(*0-<Vector(float64, shape=(?,))>), *2), *0-<Vector(float64, shape=(?,))>, *1 -> ARange{dtype='int64'}(0, *2, 1), *1)).
  return self.apply(fgraph, *args, **kwargs)
/var/home/fonnesbeck/repos/pymc-examples/.pixi/envs/default/lib/python3.12/site-packages/pytensor/link/numba/dispatch/basic.py:377: UserWarning: Numba will use object mode to run AdvancedSetSubtensor's perform method
  warnings.warn(
/var/home/fonnesbeck/repos/pymc-examples/.pixi/envs/default/lib/python3.12/site-packages/pytensor/graph/rewriting/basic.py:121: UserWarning: A Supervisor feature is missing from FunctionGraph(AdvancedSetSubtensor(Alloc(0.0, *1 -> Shape_i{0}(*0-<Vector(float64, shape=(?,))>), *1), *0-<Vector(float64, shape=(?,))>, *2 -> ARange{dtype='int64'}(0, *1, 1), *2)).
  return self.apply(fgraph, *args, **kwargs)
/var/home/fonnesbeck/repos/pymc-examples/.pixi/envs/default/lib/python3.12/site-packages/pytensor/link/numba/dispatch/basic.py:377: UserWarning: Numba will use object mode to run AdvancedSetSubtensor's perform method
  warnings.warn(

Sampler Progress

Total Chains: 2

Active Chains: 0

Finished Chains: 2

Sampling for 4 minutes

Estimated Time to Completion: now

Progress Draws Divergences Step Size Gradients/Draw
2000 21 0.07 127
2000 13 0.08 127
az.plot_trace(tr, var_names=["ell", "nu", "eta"]);
../_images/c72191115057338ee18a2ca618d77240d8a79accd2f932872d8f88590482b111.png
n_new = 200
X_new = np.linspace(0, 15, n_new)[:, None]

# add the GP conditional to the model, given the new X values
with model:
    f_pred = tp.conditional("f_pred", X_new)

# Sample from the GP conditional distribution
with model:
    pm.sample_posterior_predictive(tr, var_names=["f_pred"], extend_inferencedata=True)
Sampling: [f_pred]

fig = plt.figure(figsize=(12, 5))
ax = fig.gca()

f_pred_samples = np.square(
    az.extract(tr.posterior_predictive).astype(np.float32)["f_pred"].values
).T
plot_gp_dist(ax, f_pred_samples, X_new)
plt.plot(X, np.square(f_true), "dodgerblue", lw=3, label="True f")
plt.plot(X, y, "ok", ms=3, alpha=0.5, label="Observed data")
plt.xlabel("X")
plt.ylabel("True f(x)")
plt.title("Conditional distribution of f_*, given f")
plt.legend();
../_images/38a2d542a4257dc49cfec932553961bc32f26ca7de9bb8a896a065ace29f136a.png

Authors#

  • Authored by Bill Engels

  • Updated by Chris Fonnesbeck to use PyMC v5

References#

%load_ext watermark
%watermark -n -u -v -iv -w
Last updated: Fri Sep 20 2024

Python implementation: CPython
Python version       : 3.12.5
IPython version      : 8.27.0

matplotlib: 3.9.2
arviz     : 0.19.0
numpy     : 1.26.4
pymc      : 5.16.2
pytensor  : 2.25.4

Watermark: 2.4.3